皇冠信用网
热门标签

如何申请皇冠信用网_重庆融汇温泉更衣室有偷拍!警方通报称两人被刑拘,公司回应

时间:2025-12-10   阅读:1585   评论:152

皇冠登2代理(www.hgty.us)-开会_员出_租平_台,皇冠皇冠信用网/—开会员账号—(招登1登2登3(代理平台出租,近日,有网友在社交平台连续发布多条帖子称,重庆融汇温泉有大量客人被偷拍如何申请皇冠信用网。该网友发布的画面显示,在疑似更衣室内,有部分顾客在更衣,有物品印有“融汇”字样。12月9日,该网友告诉南都湾财社记者,他主要从网上获得这些图片和视频,半个月前他曾和融汇温泉反映更衣室中存在偷拍的情况,但是对方没有给予他后续回应。

如何申请皇冠信用网_重庆融汇温泉更衣室有偷拍!警方通报称两人被刑拘如何申请皇冠信用网,公司回应

图源网友

重庆融汇温泉官方公众号显示,其主体企业为重庆融汇温泉产业发展有限公司如何申请皇冠信用网。天眼查显示,该公司成立于2007年,注册资本为11000万元,融汇国际投资控股有限公司间接持有该公司99%的股份。

针对此事,南都湾财社记者致电该公司,电话未能接通如何申请皇冠信用网。

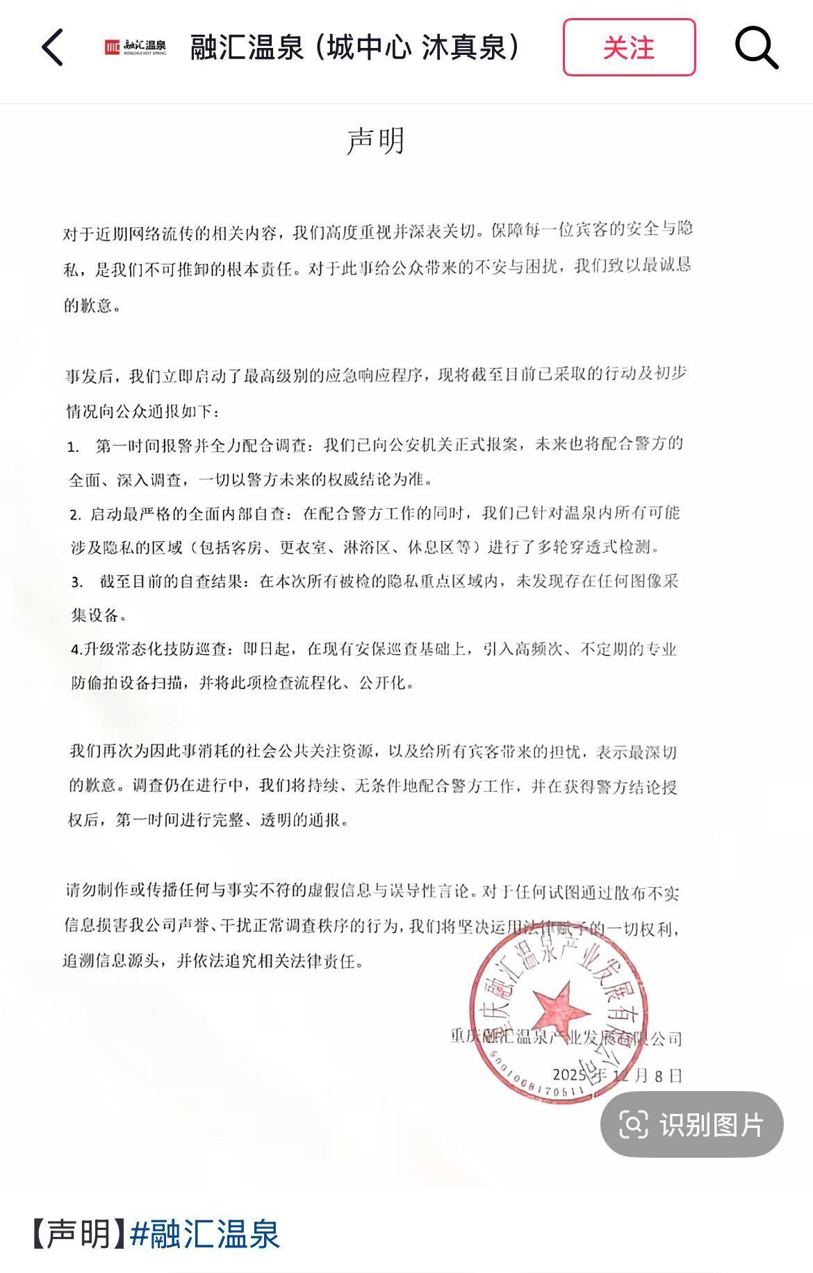
12月8日下午,融汇温泉官方账号发布声明表示,已第一时间报警并全力配合调查;在配合警方工作的同时,已针对温泉内所有可能涉及隐私的区域进行多轮穿透式检测,包括客房、更衣室、淋浴区、休息区等;在本次所有被检的隐私重点区域内,未发现存在任何图像采集设备如何申请皇冠信用网。融汇温泉表示,即日起,在现有安保巡查基础上,引入高频次、不定期的专业防偷拍设备扫描,并将此项检查流程化、公开化。

如何申请皇冠信用网_重庆融汇温泉更衣室有偷拍!警方通报称两人被刑拘如何申请皇冠信用网,公司回应

12月9日,重庆市公安局沙坪坝区分局在官方微博发布警情通报表示,网传“一温泉酒店更衣室疑似存在偷拍行为”事件中,经初步查明,犯罪嫌疑人施某(男,32岁)伙同其女友周某(女,19岁),经事先共谋,由周某进入女更衣室实施偷拍行为如何申请皇冠信用网。两名犯罪嫌疑人已于12月9日上午7时许被抓获,并被依法刑事拘留。案件正进一步侦办中。

采写:实习生 林子蓁 南都湾财社记者 冯家钜

上一篇:怎么申请皇冠信用网_妻子称许绍雄去世没留任何遗言:他没想到自己会走得那么快

下一篇:如何申请皇冠信用网_段永平接受王石访谈:随时准备逃就是在投机,80%以上的散户“牛市”“熊市”都亏钱

网友评论